Texas Instruments TPS7A4700 1A Low-Dropout Linear Regulators
Texas Instruments TPS7A4700 Low Noise, 1A Low-Dropout Linear Regulators are positive voltage (+36V), ultra-low-noise (4.17µVRMS) linear regulators capable of sourcing a 1A load. The modules offer an output voltage that is fully user-adjustable via a printed circuit board (PCB) layout without the need for external resistors or feed-forward capacitors, reducing overall component count. The TI TPS7A4700 LDO series is designed with bipolar technology, primarily for high-accuracy, high-precision instrumentation applications where clean voltage rails are critical to maximize system performance. These devices are ideal for powering operational amplifiers, analog-to-digital converters (ADCs), digital-to-analog converters (DACs), and other high-performance analog circuitry in critical applications such as medical, RF, and test-and-measurement.Features
- 3V to 36V input voltage range
- 4.17µVRMS output voltage noise (10Hz, 100kHz)
- Power supply ripple rejection
- 82dB (100Hz)
- ≥55dB (10Hz, 10MHz)
- 1A output current
- 307mV dropout voltage at 1A
- CMOS logic level-compatible enable pin
- ANY-OUT™ (user-adjustable output via PCB layout)
- No external resistors or feed-forward capacitors required
- 1.4V to 20.5V output voltage range
- Built-in fixed current limit and thermal shutdown
- High thermal performance 5mm x 5mm QFN package
- -40°C to +125°C operating temperature range
Applications
- Voltage-controlled oscillators (VCO)
- Frequency synthesizers
- Test and measurement applications
- Medical
- RX, TX, and PA circuitry
- Supply rails for operational amplifiers
- DACs, ADCs, and other high-precision analog circuitry
- Audio applications
- Post DC/DC converter regulation and ripple filtering
- Industrial instrumentation
- Base stations and telecom infrastructure
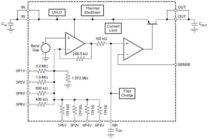
Functional Block Diagram
TI Reference Designs Library
Publicado: 2012-08-07
| Actualizado: 2024-05-02
