STMicroelectronics STDRIVEG612 600V Half-Bridge Gate Driver

STMicroelectronics STDRIVEG612 600V High-Speed Half-Bridge Gate Driver is optimized for 5V driving enhanced-mode GaN HEMTs. The high-side driver section is designed to support a voltage rail of up to 600V and can be easily supplied by the integrated bootstrap diode. High-current capability, short propagation delay with excellent delay matching, and integrated LDOs make the STDRIVEG612 optimized for driving high-speed GaN.

The STDRIVEG612 features supply UVLOs tailored to hard-switching applications, an overcurrent comparator with SmartSD, and interlocking to avoid cross-conduction conditions. The extended range of the input pins allows for easy interfacing with controllers. A standby pin provides for reducing the power consumption during inactive periods or in burst mode. The STMicroelectronics STDRIVEG612 operates within the industrial temperature range of -40°C to +125°C. The device is provided in a compact QFN package measuring 4mm x 5mm x 1mm with a 0.5mm pitch.

Features

  • High voltage rail up to 600V
  • ±200V/ns dV/dt transient immunity
  • Driver with a separated sink and source path for optimal driving
    • 1.8A and 1.2Ω sink
    • 0.8A and 4.0Ω source
  • High-/low-side linear regulators for 5V gate driving voltage
  • Fast 5µs high-side startup time
  • 50ns propagation delay, 15ns minimum output pulse
  • High switching frequency (>1MHz)
  • Embedded bootstrap diode
  • Full support of GaN hard-switching operation
  • Comparator for overcurrent detection with smart shutdown
  • UVLO function on VCC, VHS, and VLS
  • Separated logic inputs and shutdown pin
  • Fault pin for overcurrent, overtemperature, and UVLO reporting
  • Standby function for low consumption mode
  • Separated PGND for Kelvin source driving and current shunt compatibility
  • 3.3V to 20V compatible inputs with hysteresis and pull-down

Applications

  • AC-DC, DC-DC, and resonant converters
  • PFCs and synchronous rectifiers
  • Battery chargers and adapters
  • Motor driver for home appliances, pumps, and compressors
  • Factory automation
  • Servos and industrial drives
  • Class D audio amplifiers and multilevel inverters
  • Solar micro inverters, optimizers, and MPPT

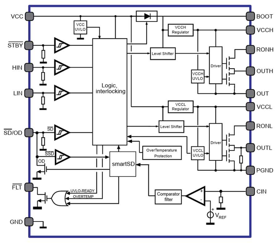
Block Diagram

Block Diagram - STMicroelectronics STDRIVEG612 600V Half-Bridge Gate Driver
Publicado: 2025-12-03 | Actualizado: 2025-12-19