![]() |
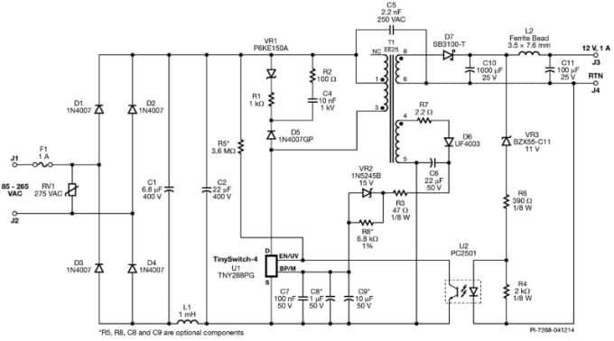
Power Integrations RDK-399 Reference DesignPower Integrations RDK-399 Reference Design includes a universal input, 12V, 1A flyback power supply using a TNY288PG device from the TinySwitch-4 family of ICs. It contains the complete specification of the power supply, a detailed circuit diagram and the entire bill of materials required to build the supply. The extensive documentation of the power transformer is also included along with test data and oscillographs of the most important electrical waveforms. The board provides a number of user configurable options which are designed to demonstrate the features and flexibility of the TinySwitch-4 family. These include easy adjustment of the device current limit for increased output power or higher efficiency operation and a latched output overvoltage shutdown. |
|
Features
|
Schematic![]() |
![]() |
Publicado: 2018-04-09
| Actualizado: 2018-04-09





