Power Integrations RDK-866 Reference Design Kit

Power Integrations RDK-866 Reference Design Kit is a non-isolated buck converter power supply with an input line Zero-Crossing Detection (ZCD) output signal. The LinkSwitch-TNZ IC controller powers the nominal output 5V, 500mA power supply. Simplicity and efficiency are achieved due to the high level of integration while still providing exceptional performance. The RDK-866 Reference Design Kit operates across an input range of 90VAC-300VAC and is intended for wireless (WiFi, NBIoT, etc.) and relay power.

Features

  • 5V/500mA output for wireless (WiFi, NBIoT, etc.) and relay power
  • Low cost and component count buck converter using off-the-shelf inductor
  • Compact solution 1.25" x 1.25" x 0.6"
  • AC zero-crossing signal output
  • Optimized for <10dB audible noise performance
  • No-load input power <50mW
  • Excellent output voltage line regulation (<2% 5 VTYP)
  • Reduced dissipation during output short-circuit fault
  • Low output voltage ripple <100mVPK-PK
  • >6dB conducted EMI margin

Front & Back View

Power Integrations RDK-866 Reference Design Kit

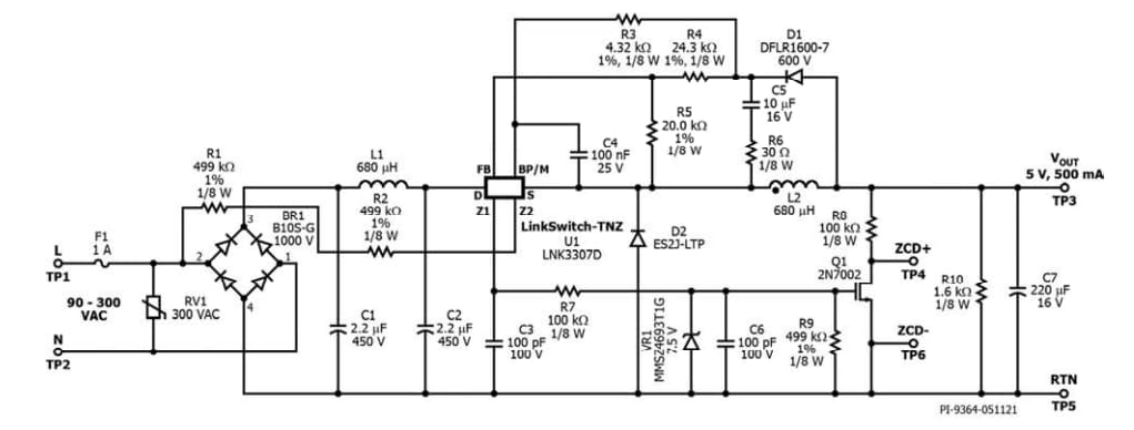
Schematic

Schematic - Power Integrations RDK-866 Reference Design Kit
Publicado: 2021-10-04 | Actualizado: 2023-03-31