Monolithic Power Systems (MPS) MP8009A Power Supply Converters

Monolithic Power Systems (MPS) MP8009A Power Supply Converters are integrated IEEE 802.3af/at-compliant and Power over Ethernet (PoE) Powered Device (PD) converters. These power supply converters include a high-efficiency flyback/forward controller with Primary-Side Regulation (PSR) and Secondary-Side Regulation (SSR). The MP8009A converters operate as Power-Sourcing Equipment (PSE) and safety devices. The PSE and PD are distinguished as Type-1 (compliant with IEEE 802.3af power levels) and Type-2 (compliant with IEEE 802.3at power levels). These converters feature 120ms PD inrush current, 840mA PD operational current limit, 2A GATE driver, 0.8A SYNC driver, 32ms Soft-Start time, and 250kHz fixed switching frequency.

The MP8009A power supply converters support >8.5V auxiliary adapter supply and front-end solution for PoE PD applications. These converters are available in a 4mm x 5mm QFN-28 package and are lead-free, halogen-free, and RoHS-compliant. The MP8009A converters are used in security cameras, video telephones, Wireless Local Area Networks (WLAN), access points, and Internet of Things (IoT) applications.

Features

  • IEEE 802.3af/at-compliant
  • 100V, 0.48Ω Powered Device (PD) integrated pass MOSFET
  • Frequency dithering for EMI reduction
  • Support >8.5V auxiliary adapter supply
  • 2A GATE driver and 0.8A SYNC driver
  • RoHS compliant
  • Support flexible topology design:
    • Primary-Side Regulation (PSR) for flyback applications
    • Secondary-Side Regulation (SSR) for flyback applications
    • Secondary-Side Regulation (SSR) for active-clamp forward applications
  • RoHS-compliant and lead-free
  • Halogen-free

Specifications

  • 120mA PD inrush current
  • 840mA PD operational current limit
  • 32ms soft-start time
  • 250kHz fixed switching frequency

Applications

  • IEEE 802.3af/at-compliant devices
  • Security cameras
  • Video telephones
  • Access points
  • Wireless Local Area Networks (WLAN)
  • Internet of Things (IoT) devices

Functional Block Diagram

Block Diagram - Monolithic Power Systems (MPS) MP8009A Power Supply Converters

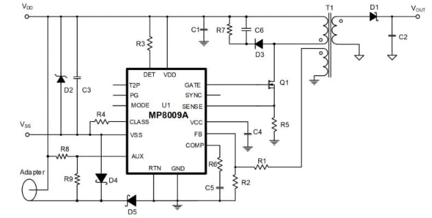
Application Circuit Diagram

Application Circuit Diagram - Monolithic Power Systems (MPS) MP8009A Power Supply Converters
Publicado: 2023-06-07 | Actualizado: 2023-06-16