Microchip Technology PIC16F18013/14/23/24 Full-Featured 8/14-Pin MCUs

Microchip Technology PIC16F18013/14/23/24 Full-Featured 8/14-Pin Microcontrollers (MCUs) feature a suite of digital and analog peripherals that enable cost-sensitive sensor and real-time control applications. This product family is available from 8-pin to 44-pin packages in a memory range of 3.5KB to 28KB, with speeds up to 32MHz. The PIC16F18013/14/23/24 MCUs include a 10-bit Analog-to-Digital Converter with Computation (ADCC), automated Capacitive Voltage Divider (CVD) techniques for advanced capacitive touch sensing, an 8-bit Digital-to-Analog Converter (DAC) module, and many more waveform control and communication peripherals. These small form factor, feature-rich devices are well suited for low-cost sensor and control applications.

Features

  • Core
    • C compiler-optimized RISC architecture
    • Operating speed
      • DC to 32MHz clock input
      • 125ns minimum instruction time
    • 16-level deep hardware stack
    • Low-current power-on reset (POR)
    • Configurable power-up timer (PWRT)
    • Brown-out reset (BOR)
    • Watchdog timer (WDT)
  • Memory
    • Up to 28KB of program flash memory
    • Up to 2KB of data SRAM memory
    • Up to 256-bytes of data EEPROM memory
    • Memory access partition (MAP) with program flash memory partitioned into:
      • Application block
      • Boot block
      • Storage area flash (SAF) block
    • Programmable code and write protection
    • Device information area (DIA) stores
      • Fixed voltage reference (FVR) measurement data
      • Microchip unique identifier (MUI)
    • Device characteristics information (DCI) stores
      • Program/erase row sizes
      • Pin count details
    • Direct, indirect, and relative addressing modes
  • 1.8V to 5.5V operating voltage range
  • Operating temperature ranges
    • -40°C to +85°C industrial
    • -40°C to +125°C extended
  • Power-saving functionality
    • Sleep
      • Reduce device power consumption
      • Reduce system electrical noise while performing ADC conversions
    • Low power mode
      • <900nA typical sleep at 3V/25°C (WDT enabled)
      • <600nA typical sleep at 3V/25°C (WDT disabled)
      • 48µA typical operating current at 32kHz, 3V/25°C
      • <1mA typical operating current at 4MHz, 5V/25°C
  • Analog peripherals
    • Analog-to-digital converter with computation (ADCC)
      • 10-bit resolution
      • Up to 35x external input channels
      • 4x internal input channels
      • Internal ADC oscillator (ADCRC)
      • Operates in sleep
      • Selectable auto-conversion trigger sources
    • Charge pump module improves accuracy of analog modules at low voltages
    • 8-bit digital-to-analog converter (DAC)
      • Output available on 1x I/O pin
      • Internal connections to ADC and comparators
    • 1x comparator (CMP)
      • Up to 4x external inputs
      • Configurable output polarity
      • External output via peripheral pin select
    • Zero-cross detect (ZCD) detects when the AC signal on the pin crosses the ground
    • 2x fixed voltage references (FVR)
      • Selectable 1.024V, 2.048V, and 4.096V output levels
      • FVR1 internally connected to ADC
      • FVR2 internally connected to the comparator and DAC
  • Digital peripherals
    • 2x capture/compare/PWM (CCP) modules
      • 16-bit resolution for capture/compare modes
      • 10-bit resolution for pulse-width modulator (PWM) mode
    • 3x pulse-width modulators (PWM) with a 10-bit resolution
    • 4x configurable logic cells (CLC) with integrated combinational and sequential logic
    • 1x configurable 8/16-bit timer (TMR0)
    • 2x 16-bit timers (TMR1/3) with gate control
    • 3x 8-bit timers (TMR2/4/6) with hardware limit timer (HLT)
    • 1x numerically controlled oscillator (NCO)
      • Generates true linear frequency control and increased frequency resolution
      • Input clock up to 64MHz
    • Up to 2x enhanced universal synchronous asynchronous receiver transmitters (EUSART)
      • RS-232, RS-485, and LIN compatible
      • Auto wake-up on start
    • Up to 2x host synchronous serial ports (MSSP)
      • Serial peripheral interface (SPI) mode with client-select synchronization
      • Inter-integrated circuit (I2C) mode with 7/10-bit addressing modes
    • Peripheral pin select (PPS) enables pin mapping of digital I/O
    • Device I/O port
      • Up to 35x I/O pins
      • 1x input-only pin
      • Individual I/O direction, open drain, input threshold, slew rate, and weak pull-up control
      • Interrupt-on-change (IOC) on up to 25x pins
      • 1x external interrupt pin
  • Clocking structure
    • High-precision internal oscillator block (HFINTOSC)
      • Selectable frequencies up to 32MHz
      • ±2% at calibration
    • Internal 31kHz oscillator (LFINTOSC)
    • External high-frequency clock input with 2x external clock (EC) power modes
    • Secondary Oscillator (SOSC)
  • Programming/debug
    • In-circuit serial programming™ (ICSP™) via 2x pins
    • In-circuit debug (ICD) with 3x breakpoints via 2x pins
    • Debug integrated on-chip
  • 8-pin PDIP, 8-pin SOIC, 8-pin DFN, 14-pin PDIP, 14-pin SOIC, 14-pin TSSOP, and 16-pin QFN package options

Applications

  • Cost-sensitive sensor applications
  • Real-time control applications

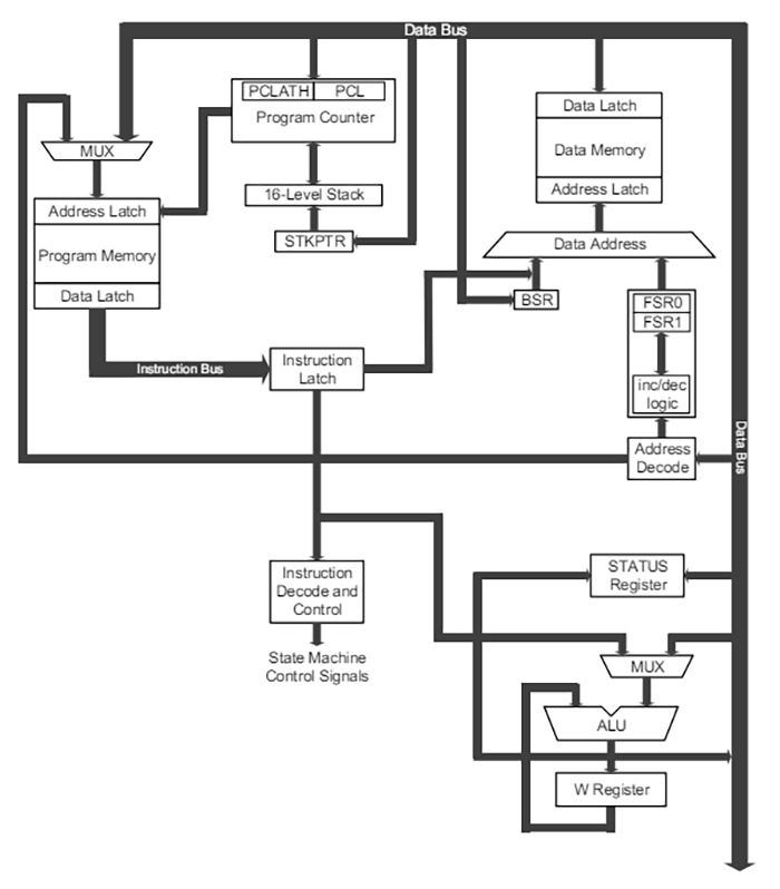
Block Diagram

Block Diagram - Microchip Technology PIC16F18013/14/23/24 Full-Featured 8/14-Pin MCUs

Core Data Path Diagram

Microchip Technology PIC16F18013/14/23/24 Full-Featured 8/14-Pin MCUs
Publicado: 2024-05-06 | Actualizado: 2024-10-14